一、比赛主题
“创新设计、时尚包装”
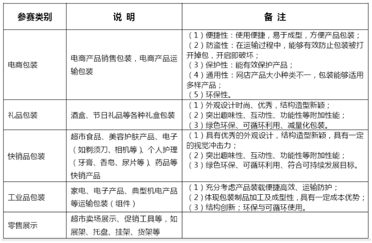
二、参赛内容

三、组队及作品提交要求
1.组队:每组参赛队(作品),学生不超过4人。
2.电子档的要求:A3幅面,分辨率150dpi以上,存储格式为JPG。内容包含主体效果图、基本外观尺寸图、设计说明等。
四、时间安排
1.报名(提交报名表)截止日期:2017年4月18日,请参赛同学将报名表发给辅导员,请各辅导员老师于截止时间前将汇总报名表发至邮箱439435523@qq.com。
2.提交作品截止日期:2017年6月10日,提交给张书彬老师。
36365线路检测中心
2017年3月29日
邢月军 |
发布时间:2017年03月30日 10:45 |
浏览量: